请保持手机畅通
校管家公众号
2020.06.12 文:校管家
一场疫情让多数没有准备的线下机构闭门歇业,复课时间一推再推。他们顶着退费增加、课销停滞、现金流枯竭、招生困难、工作紊乱无规划、教职工资和房租的层层重压,眼睁睁看着在线教育机构的学生量指数持续暴涨。
期待熬过疫情之后,行业重回正轨的教育人,从现在开始必须接受一个现实:教育行业已无法回到过去,一个时代结束了。
逆境中的教培机构如何快速占领教育市场,如何在众人抢食的全新教育商机中,分食一杯羹?首先要做的就是打破当前机构发展受阻的壁垒,找到机构发展遇阻最主要的原因是什么?

小编统计了截止到2020年5月底,机构目前面临最严重的三大发展难题,分别是招生营销、工作紊乱无规划、疫情叠加政策,机构求变困难。
1、不知道如何制定科学的营销计划

▲2020亿欧智库估算结果

▲2020K12教培机构OMO专项调研报告
由数据得知,在疫情完全结束后,将有不少用户回流线下,但仍然会有约20%的用户留在线上。线下教学占比可能会从原来的95%下滑至80%。线上教学占比则会从5%上升到20%。
从2020年亿欧智库的估算结果中也不难看出,K12在线教育的规模乘陡坡式急速增长,同比2019年增长1041.6%,惊人的数据迫使线下教育机构开始急速转型,拓展线上业务。
而在线上线下并行的发展过程中,很多机构都会面临一个难题:疫情过后,机构的内部“革新”,必然要推翻老式的营销计划,制定全新的营销策略,但全新的发展策略必然要承担很大的风险和试错几率。这些风险一部分来自疫情后行业的变革更新,另一部分则源于机构内部。

例如:通过对机构的营销数据进行具体分析,才能制定符合机构自身的营销策略;招生渠道的选择一定是依据预算和机构现状决定的;从引流到成交看似简单的步骤中涉及到了对众多环节的把控......这些都影响着最后的营销结果。
2、工作方法紊乱,无系统规划
机构寒冬期未过,有人倒在黎明之前,有人还在逆境求生,遭遇了惨淡的2020上半年,你还有不断试错的资本吗?
后疫情时代,如何增强免疫力,提升创新力?如何突围破局?如何跨越原有的经营水平,增强后续企业自身的免疫力、抗冲击力?如何与未来不确定性的竞争和用户平衡相处?如何把控正确的经营管理方法?在面对团队运营和业务突围的过程中,什么样的工作方法可以实现完美闭环?

▲O-FIRE工作法
多维教育集团执行校长周兴福曾说:“好的工作方法不仅可以解决机构经营管理难题,还将在不同的运营者手中产生不一样的效果。”
3、危机之下,教培行业如何求变?
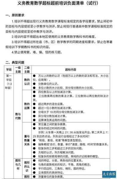
5月9日,教育部办公厅印发“义务教育六科超标超前培训负面清单(试行)”,共涉及义务教育阶段语文、数学、英语、物理、化学、生物学等六门学科,每门的“原则要求”和“典型问题”表述详细。其实,教育部对校外培训机构的整改自2018年就已拉开大幕,从线下到线上,从培训资质到教师资格,再到此次详尽的超标超前内容,可谓全方位为教培机构带上了“紧箍咒”。疫情影响下,已有中小机构因现金流压力而倒下,在对培训内容严加规范后,K12教培机构无疑将面临新一轮洗牌,马太效应进一步加剧。

▲义务教育六科超标超前培训负面清单
疫情叠加政策监管就像一张“过滤网”,加速淘汰了不合规范和整体营运能力欠佳的机构,在行业格局发生变化的当下,机构如何将危机化为转机,制定全新的公司发展路径,而在“不得超纲超前”的国策下,又如何制定教学内容,创新教学方法?


在众多教培机构频频倒闭歇业的疫情期间,有这样一家企业,轻松做到了3万学生续费率高达95%的傲人成绩,并仅用三天就完成新招6000人次的目标。它就是多维教育集团。
是什么样的变革和决策可以击败疫情的阻力,实现几乎100%的转化?
2020年6月22-23日,校管家商学院联合多维教育集团举办的《全年业绩目标达成实战营》将在东莞多维教育集团举行。
这一次,三位教育行业实战专家带领最具针对性的课程来了。疫情期间的所有执行干货、全年营销计划全流程打造及落地实施、适应特殊时期发展的权威O-FIRE工作法、疫情加政策双重压力后的具体发展策略和转型计划、众多一线实战成功后的优质案例,直接全部无保留分享。
此次实战营除了大咖助阵,还会邀请数十名优秀机构校长,共同走进多维教育集团总部,落地性的实操方案加名企研学,两天一晚帮你理清机构发展的具体脉络,引爆机构竞争力。
1
培训专家团



2
日程安排

3
课程亮点
核心运营指标解读:正确理解教培机构运营管理。
全年度目标制定:深度解读营收数据,制定年度目标,分享多套科学的目标制定方法与全流程解析。
营销活动:营销活动方案的细致化步骤拆解,制定针对性的优惠政策,提高报名率,并全程监测落地实施效果。
明确发展路径:深度剖析机构的运营发展现状,制定符合个体化的机构发展路径,并保证落地操作100%可行。
教学内容和教学方法革新:不得超纲超前意味着阻断了教培机构的营收主线,制定明晰的教学培训内容,并依据当下形势革新教学方法。
教研教学求变:在大背景下,培训具体的变革招数,实现双向教学,从第一步到落地步,做好每一个环节的规划。
走进多维教育集团内部,权威考察万人大校是如何实现傲人业绩的。
活动时间:2020.6.22-23
活动地点:东莞多维教育集团
上一篇
下一篇
扫码免费体验